皇冠网址大全-皇冠网开户地址是_百家乐计划工具_赌博全讯网网站 (中国)·官方网站

綜合新聞   NAVIGATION

《Science》發表我校王軍教授課題組在碳捕集研究中取得的最新成果

時間:2021-07-16 來源: 作者:材料化學工程國家重點實驗室、化工學院材料化學工程國家重點實驗室、化工學院 攝影: 編輯:吉星雨 上傳:

7月16日,《Science》雜志以全文(Research Article)的形式在線發表了我校材料化學工程國家重點實驗室、化工學院王軍教授課題組在沸石分子篩碳捕集領域取得的最新研究成果“Self-assembled iron-containing mordenite monolith for carbon dioxide sieving”(Science, 2021, 373, 315-320),南京工業大學為第一作者單位。

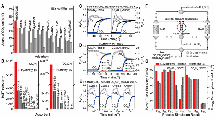
(上)雜原子絲光沸石一維孔道篩分CO2, Ar, N2和CH4的示意圖。(下)氣體吸附分離性能:(A) 298 K時CO2體積吸收量;(B) CO2/N2:15/85和CO2/CH4:50/50二元混合物在1 bar和298 K下的CO2/N2和CO2/CH4分離選擇性;(C-E) CO2/N2(CH4)穿透曲線;(F) 2-床VSA工藝的流程示意圖和(G) ASPEN模擬結果。

全球CO2的排放量逐年增長,導致嚴重的能源、環境、氣候等多方面的危機。碳捕獲與利用(CCUS)是實現CO2分離回收和綜合利用的有效途徑,對于減緩上述危機,實現碳達峰和碳中和目標具有重大意義,而CO2的高效捕集是其中的關鍵環節,然而開發低成本、高效的碳捕集技術是一項巨大挑戰。

針對這一難題,王軍教授團隊開發了雜原子沸石分子篩水熱合成新路線,合成出結構獨特的含鐵雜原子絲光沸石分子篩單塊材料,無需任何后處理即可直接作為自成型物理吸附劑,表現出迄今為止最高的CO2體積吸附容量和分離效率,對氬氣(Ar),氮氣(N2)以及甲烷(CH4)表現出良好的分子篩分能力,具有優異的抗水汽性能,實現了對燃燒后(CO2和N2分離)、沼氣以及天然氣純化(CO2和CH4分離)等體系中CO2的高效吸附分離。審稿人評價,這一研究是碳捕集領域的重大突破,具有明顯的實際應用潛力,開拓了雜原子沸石分子篩在氣體吸附分離領域的新應用。

我校周瑜教授為該論文的第一作者,我校碩士研究生張建林、王磊副教授,浙江大學崔希利教授和我校博士生劉曉玲為共同第一作者。王軍教授為論文的通訊作者,新加坡國立大學顏寧教授和浙江大學邢華斌教授為共同通訊作者。論文的通訊單位依次為南京工業大學、浙江大學、新加坡國立大學。論文合作及協作單位包括新加坡化學與工程科學研究院、中科院高能物理研究所、北京大學、美國布魯克海文國家實驗室、中科院大連化學物理研究所、中國散裂中子源(東莞)和臺灣中原大學等。

原文鏈接:https://science.sciencemag.org/content/373/6552/315

單位:材料化學工程國家重點實驗室、化工學院;審核:仲盛來


綜合新聞
蓝盾百家乐娱乐场开户注册| 大发888官网游| 金域百家乐的玩法技巧和规则 | 澳门百家乐官网博客| 新锦江百家乐官网娱乐场| 澳门百家乐博彩能做到不输吗| 大发888 娱乐| 百家乐官网下注瀛钱法| 网上百家乐官网解密| 网络百家乐棋牌| 百家乐官网网页游戏网址| 全讯网开户| 赙彩百家乐游戏规则| 百家乐官网2号机器投注技巧| 伯爵百家乐娱乐| 百家乐官网是娱乐场| 亚洲博彩网| 真人百家乐官网做假| 大发888娱乐下载网址| 百家乐技巧大全| 百家乐官网排名| 澳门美高梅金殿| 大发888怎么找| 网上百家乐真坑人| 百家乐现场投注平台| 百家乐官网侧牌器| 德州扑克怎么比大小| 澳门百家乐几副牌| 基础百家乐官网博牌规| 至尊百家乐官网facebook| 大发888下载删除| 百家乐官网路珠价格| 百家乐官网大赢家小说| 大发888百家乐| 做生意挂什么画招财| 百家乐官网国际娱乐场| 百家乐外套| 玩百家乐凤凰娱乐城| 百家乐官网送1000 | 水果机8键遥控器| 蓝宝石百家乐官网娱乐城|