南工要聞 NAVIGATION
我校10項成果榮獲2021年度江蘇省科學技術獎
近日,江蘇省人民政府發布了《省政府關于2021年度江蘇省科學技術獎勵的決定》(蘇政發〔2022〕28號),我校獲2021年度江蘇省科學技術獎10項,其中省科學技術項目獎9項(一等獎4項、三等獎5項),省青年科技杰出貢獻獎1項。南京工業大學以第一完成單位獲省科學技術一等獎3項,主持獲一等獎數量并列位居江蘇高校首位。自2019年度江蘇省科學技術獎首次設立青年科技杰出貢獻獎以來,學校連續兩屆榮獲江蘇省青年科技杰出貢獻獎,獲獎總數并列位居江蘇高校首位。
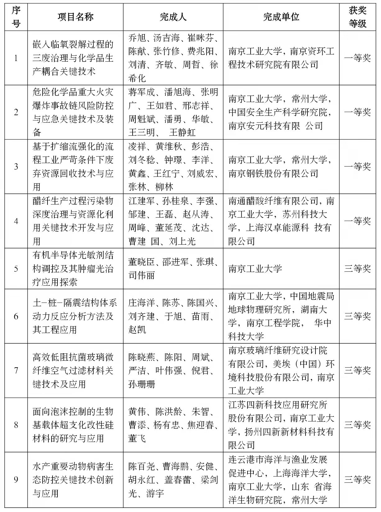
化工學院喬旭教授主持完成的“嵌入臨氧裂解過程的三廢治理與化學品生產耦合關鍵技術”、安全科學與工程學院蔣軍成教授主持完成的“危險化學品重大火災爆炸事故鏈風險防控與應急關鍵技術及裝備”、機械與動力工程學院凌祥教授主持完成的“基于擴縮流強化的流程工業嚴苛條件下廢棄資源回收技術與應用”以及化工學院王磊副教授參與完成的“醋纖生產過程污染物深度治理與資源化利用關鍵技術開發與應用”等四項項目成果榮獲2021年度江蘇省科學技術獎一等獎。數理科學學院董曉臣教授、交通運輸工程學院莊海洋教授主持完成的項目以及化工學院陳洪齡教授、食品與輕工學院胡永紅教授、城市建設學院周斌副教授參與的項目成果榮獲2021年度江蘇省科學技術獎三等獎。
先進材料研究院王建浦教授榮獲江蘇省青年科技杰出貢獻獎。
據悉,本次授予2021年度江蘇省科學技術項目獎263項,其中一等獎44項、二等獎76項、三等獎143項;江蘇省青年科技杰出貢獻獎11人;江蘇省企業技術創新獎5家企業;江蘇省國際科學技術合作獎4人。
我校大力實施創新驅動戰略,堅持特色發展,鼓勵科學研究創新鏈對接產業鏈,主動服務國家及區域經濟社會發展,夯實科學研究質效,提升科技創新能力,不斷產出高質量成果,有力助推了地方經濟轉型升級,為經濟社會發展不斷注入科技創新活力。
南京工業大學2021年度江蘇省科學技術獎獲獎名單
一、江蘇省科學技術獎項目獎名單

二、江蘇省青年科技杰出貢獻獎
王建浦 南京工業大學
作者:科學研究院;審核:姜岷

